This article demonstrates how to set up a complete product catalog from scratch, including multi-location inventory tracking, customizable products with options and modifiers, and optional product enhancements like brands and promotional ribbons using the Wix Catalog v3 APIs.
Note: This flow creates supporting elements first so you can include all their IDs in a single Create Product call. You can also create products first and add supporting elements later with Update Product.
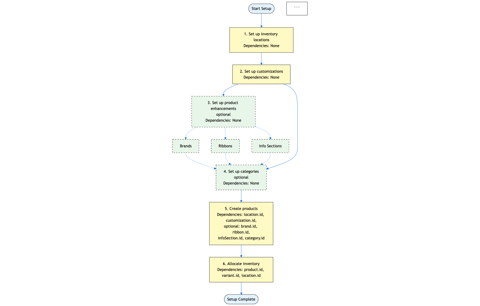
The following diagram shows the complete catalog setup flow, including optional enhancements.

Configure the locations where you store inventory. This enables multi-location inventory tracking so you can manage stock across warehouses, retail stores, or fulfillment centers.
Actions:
"INVENTORY" in locationTypes. Subsequent Query Stores Locations calls return the new location.location.id values for use in Step 5.Result: You now have inventory locations.
Set up product options like size or color that create variants, and modifiers like gift wrapping that add optional features. Create customizations first that define reusable options or modifiers for your products.
Actions:
customizationType: PRODUCT_OPTION and choicesSettings.choices[] for product options, or customizationType: PRODUCT_MODIFIER for modifiers.customization.id values for use in Step 5.Result: Customizations configured.
Add optional elements that improve product discoverability, highlight promotions, and provide consistent information. These enhancements help customers filter products by brand, notice special offers through promotional ribbons, and access standardized content like shipping policies.
Actions:
Choose any combination of the following enhancements:
brand.id for use in Step 5. Learn more about brands.ribbon.id for use in Step 5. Learn more about ribbons.infoSection.id for use in Step 5. Learn more about additional info sections.Result: Optional enhancements configured.
Organize products into categories that make it easy for customers to browse and filter. Categories improve discoverability, help structure your product catalog logically by product type or collection, and provide SEO benefits by generating sitemap entries for better search engine indexing.
Actions:
visible: true to make the category appear in your store's navigation.treeReference.appNamespace: "@wix/stores" to associate categories with your store.category.id values for use in Step 5.Result: Product categories created.
Create your products by combining all the elements from previous steps. Each product references the customizations, brands, ribbons, info sections, and categories you configured, and includes at least 1 variant with pricing. Learn more about product options and variants.
Actions:
productType: PHYSICAL or DIGITAL. For physical products, include physicalProperties. For digital products, you can optionally add digitalProperties to variants. Optionally include brand.id, ribbon.id, infoSectionIds[], options[], modifiers[], and at least 1 variant with price.actualPrice.product.id and category.id values.product.id and variant.id values for use in Step 6.Result: Product created with variants and assigned to categories.
Assign initial stock quantities for each product variant at each location. Once you enable inventory tracking, the system automatically decrements quantities when customers purchase products, ensuring accurate stock levels across all locations. Learn more about inventory management.
Actions:
variantId and productId from Step 5, locationId from Step 1, and set quantity to the number of units available.Result: You allocated inventory with quantity tracking enabled. When customers purchase products, inventory quantities automatically decrease. Multi-location catalog setup complete.
After implementing this flow, you have a fully configured multi-location catalog with products organized by brands, enhanced with promotional ribbons, enriched with reusable content blocks, and customizable through options and modifiers. You track inventory across all your warehouse or retail locations.