This article walks you through the complete customer purchase flow, from browsing products and adding items to cart through checkout and order completion with automatic inventory deduction.
For custom integrations, you can choose between 2 approaches: a default location approach using the Checkout API for simpler implementation, or a custom checkout approach. Multi-location inventory management is only available with custom checkout, giving you full control over which location fulfills each order item. Custom checkout is also a good choice for on-location purchases such as point of sale transactions.
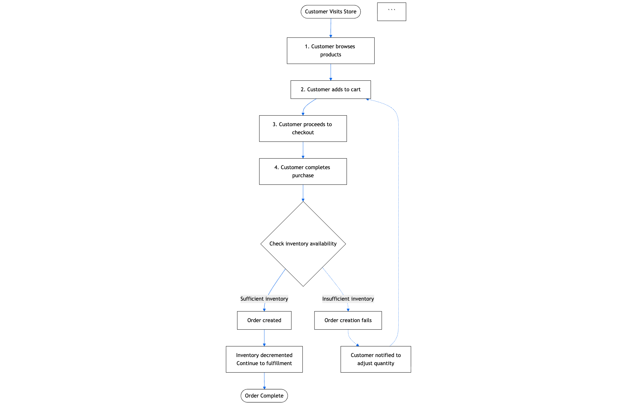
The following diagram shows the standard customer purchase flow as managed by Wix, including automatic inventory validation and deduction.

The following steps describe the complete customer purchase flow from product browsing through order completion and inventory deduction, including both the standard Wix checkout approach and custom integration options for multi-location inventory management.
Retrieve and display products from your catalog with all relevant details, pricing, and variant options.
Actions:
Display product name, description, images, and pricing from the response. Show available variants with their options like size and color. For products with inventory tracking, consider checking availability before displaying.
Result: Products displayed in your custom UI with all relevant information.
When a customer selects a product variant and quantity, add it to their cart.
Action: Call Add To Current Cart with the catalog item ID and quantity. Include variant ID when the product has variants. The cart is automatically created if it doesn't exist and associated with the current session.
Result: Item added to the customer's cart with the selected configuration.
When the customer is ready to complete their purchase, determine which checkout approach to use based on your inventory location requirements.
Actions: Choose one of 2 approaches:
Result: Checkout approach selected based on business requirements.
Process the customer's order using the Wix-managed checkout flow for automatic order creation and inventory management.
Actions:
Possible results:
Implement your own checkout solution to control which location fulfills each order item for multi-location inventory management.
Actions:
status: APPROVED. Specify locations on each line item to control which location fulfills that item.paymentStatus: PAID and status: APPROVED to trigger automatic inventory deduction from the specified locations. By default, this prevents negative inventory and fails if stock is insufficient. To allow overselling or backorders, set restrictInventoryValue: false when decrementing inventory.Possible results:
restrictInventoryValue: true (default), the inventory deduction fails and you must handle the error by notifying the customer and adjusting quantities. If you've set restrictInventoryValue: false, the order is created and inventory becomes negative, allowing backorders. If preorder is enabled for the item, customers can purchase up to the preorder limit even when stock is zero.After implementing this flow, customers can browse your product catalog, add items to their cart, and complete purchases with automatic inventory deduction. For custom integrations, you have full control over the checkout experience and can manage multi-location inventory fulfillment based on your business needs.